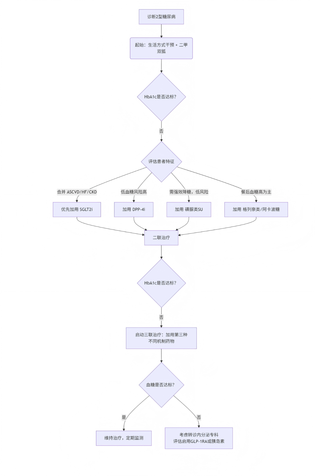
一位二甲双胍足量治疗后的2型糖尿病患者,空腹血糖仍持续在9 mmol/L,糖化血红蛋白(HbA1c)不达标。下一步是该启用‘二联’治疗[在初始治疗(通常是生活方式干预加上一种口服降糖药,如二甲双胍)效果不佳时,增加第二种不同作用机制的降糖药物,形成两种药物的联合治疗方案]吗?是加用磺脲类、钠-葡萄糖协同转运蛋白2抑制剂(SGLT2i)、还是二肽基肽酶-4抑制剂(DPP-4i)?不同药物的剂量如何精准把握?面对餐后血糖飙升或低血糖风险,又该如何权衡?本文旨在用5分钟时间,为您梳理一套实用的口服降糖药剂量应用逻辑和方案升级路径,助您在复杂的降糖“战场”上,为患者制定出个体化、精准化的控糖方案。
表 1 一线常用降压药物成人常规剂量速查表
核心路径: 生活方式干预 + 二甲双胍 → 血糖不达标 → 启动二联治疗。
如何选择二联药物?基于患者画像决策:
·优先心肾获益:若合并ASCVD/HF/CKD,加用SGLT2i 是强推荐,这是现代降糖治疗的核心理念。
·关注低血糖风险:若患者为老年人或作息不规律,加用DPP-4i 是安全稳妥的选择。
·追求强效降糖:若患者年轻、血糖水平较高、低血糖风险低,可考虑加用磺脲类。
·主攻餐后血糖:可考虑加用阿卡波糖或格列奈类。
二联治疗 → 血糖仍不达标 → 启动三联治疗。
策略:在原有两药基础上,联合第三种不同作用机制的药物,形成机制互补。例如:经典的 “二甲双胍+SGLT2i+DPP-4i” 组合,或 “二甲双胍+SGLT2i/DPP-4i+磺脲类”。
第三步:方案调整“组合拳”与进阶考量
1.优化现有方案:
检查二甲双胍是否已用至最大耐受剂量(通常2000 mg/d)。
检查SGLT2i、DPP-4i等药物是否已用至推荐目标剂量。
2.识别与处理血糖波动:
对于血糖波动大的患者,需警惕“黎明现象”或“苏木杰反应”,必要时建议进行动态血糖监测,以指导精准调整。
3.启动转诊“信号灯”:
·经过规范、足量的三联口服药治疗后,HbA1c仍>7.0%。
·血糖波动巨大,频发不明原因低血糖或出现酮症倾向。
·需要考虑起始GLP-1受体激动剂或胰岛素治疗。
·患者年轻起病、疑为成人隐匿性自身免疫性糖尿病(LADA)等特殊类型。


